Возьмем обычный компьютерный вентилятор – чем больше, тем лучше. Обмотки внутри соединены обычно вот так:

Используем их как одновременно потребитель и источник энергии. Снимем наклейку с центра крыльчатки. Удалим стопорную шайбу с оси, снимем крыльчатку и увидим обмотки и три штырька с припаянными проводками на плате. Плату отпаиваем от штырьков, она использоваться не будет. С помощью микродрели высверливаем отверстие в свободном месте (или вплавляем), и кусочком провода от резистора добавляем четвертый штырек. От штырька с двумя проводами отпаиваем один провод и припаиваем к четвертому штырьку. Получаем такую схему:

Мы получили две отдельные электрические цепи: 1 и 2, 3 и 4. Одна будет использоваться как потребитель энергии, через другую будет проходить очень короткий импульс с высоким напряжением который мы используем для заряда батареи. (Из работ Николо Тесла и других изобретателей мы знаем, что такой импульс индуцирует приток дополнительной, радиантной энергии из окружающего пространства.)
Схема устройства для наблюдения импульсов:

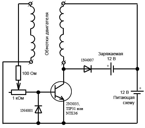
Для запуска надо крутануть рукой крыльчатку. Вентилятор начинает работать, а также заряжать батарею. Потребляемый ток от батареи очень мал. В этой схеме диод 1N4007 для наблюдения на нём импульсов с помощью осциллографа, которые и есть радиантная энергия.
Аналоги деталей:
1N4007 – (1А, 1000В) КД226Б, КД223, КД220Г, FR107
1N4001 – (1А, 50В) КД226А, КД103
2N3055 - КТ819ГМ
Neon – Может подойдет от отвертки-индикатора.
Не перепутайте обмотки! Поменяется полярность на вентиляторе, и как следствие, не будет работать устройство!
Помните, что батареи используемые для работы с радиантной энергией должны пройти много раз цикл разряда – заряда прежде чем они адаптируются для работы с новой энергией. Когда это произойдет, емкость батарей значительно увеличится, а время заряда – сократится. Вот практическая схема, которая аналогична самой первой, только в другом виде и служит для заряда аккумуляторов:

При подключении USB осциллографа BA8020 я увидел следующую картинку (USB осциллограф физически не может фиксировать высоковольтные диапазоны и пики короткие):

Мои опыты с зарядкой аккумуляторов
| питающая, В | заряжаемая, В | примечание |
| 12.18 | 4.72 | начало опыта |
| 12.10 | 9.14 | через три часа |
| питающая, В | заряжаемые, В | примечание |
| 12.98 | 11.87 и 12.21 = 12.17 | начало опыта |
| 12.80 | 12.21 и 12.22 = 12.22 | через сутки |
| питающая, В | заряжаемые, В | примечание |
| 12.92 | 11.86 и 11.46 = 11.74 | питающая та же, не заряжалась |
| 12.62 | 12.17 и 12.18 = 12.18 | через двое суток |
Что интересно, иногда кот проходя мима останавливал лапой вращение, а писк продолжался. Процессы в катушках продолжались без вращения :)