Материал, представленный здесь - в информационных целях только. Экспериментирование с водородом и/или смесью водорода и кислорода очень опасно, и Вы делаете так полностью при вашем собственном риске. Ни Дейв Лотон, ни любой другой человек соединённый с подготовкой, или показом этого материала рекомендуют, чтобы вы делали также, и отказываетесь от любой ответственности, должны Вы решать сделать так против их совета.
Видео репликации Дейва Ловтона демонстрационного электролизера (не его выпуска) вызвало у нескольких человек просьбу поделится дополнительными деталями. Электролизер показанный на видео был запитан генератором показанным ниже:

Полевая катушка генератора включается и выключается через FET транзистор который пульсирует через цепь 555 таймера. Это производит сложную форму волны которая создаёт впечатляющий электролиз простой или дождевой воды без всяких дополнительных добавок: Трубки в репликации сделаны с нержавейки «316L» марки, пять дюймов длинной (12.7 см) Трубки Стена были в три раза дольше. Внешняя трубка 1 дюйм (25мм) в диаметре а внутренняя ¾ дюйма (19 мм) в диаметре. Толщина стенок трубок 1/16 дюйма (1.5 мм), промежуток между трубками 1-2 мм. Внутренние трубки держатся на месте через резиновый стержень с каждой стороны длиной 1/4 дюйма (6.3 мм).
Контейнер сделан с двух стандартных 4-х дюймовых (10.16см) пластиковых сливных труб соединенных между собой при помощи куска акриловой трубы и ПВХ (Поли Винил Хлоридного) цемента. Акриловая труба была поставлена уже обрезанной фирмой «Wake Plastics, 59 Twickenham Road, Isleworth, Middlesex TW7 6AR Telephone 0208-560-0928»
Необязательно использовать генератор – Дейв использовал его поскольку он копировал то, что делал Стен Майер. Таже схема без генератора производила приблизительно газ с такой же скоростью и очевидно потребляла меньше тока поскольку работала без двигателя который приводил генератор в действие.
В Электролизер была вставлена секция акриловой трубы (как показано ниже) для возможности наблюдения за электролизом:

Электролиз проходил между внутренней и внешней трубкой. На рисунке высшее показано как пузыри начали покидать трубки после включения питания. На рисунке ниже показана ситуация несколько секунд спустя когда вся зона над трубками настолько наполнена пузырями что становится полностью непрозрачной.

Монтирующее кольцо для трубок такое:

И трубки с нержавейки «316L» марки:

Здесь наведена сборка готовая для установки внутренних трубок (зафиксированных маленькими кусочками резины)

Электрические соединения трубок сделаны через нержавеющий провод пробегающий через нержавеющие болты вкручены в трубки также болты создают базу устройства

Болты вкрученные в внутренние трубки должны находится внизу в внутренней части трубки как показано на рисунке. Рисунок показывает как нужно провести внутренние соединения наружу, только для ясности. Болты проходят через основу установки и должны быть хорошо вкручены а также герметизированы при помощи «Sikaflex» герметика или аналогичного водонепроницаемого материала.
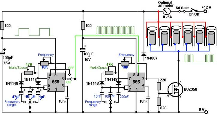
Электрическая схема Электролизера может работать через генератор или через электрическую схему. Подходящая схема для генератора:

Это довольно необычная схема, роторная обмотка генератора пульсирует через переменную цепь которая имеет изменяемую частоту и изменяемую скважность (соотношение импульс/пауза в одном периоде) и которая может создавать пакеты импульсов как показано на рисунке под генератором. Это частотная форма рекомендованная Стенном Майером. Переменная цепь развязана через 100 Омный резистор питающий 100 Микрофарадный конденсатор. Это для уменьшения пульсации вольтажа идущие вместе с +12 вольтами вызванные текущими импульсами в роторной обмотке
Наведённое расположение трубчатых электродов электролизера скопированы прямо с диаграммы Стена Майера. Интересно что позитивные импульсы с каждой обмотки статора (показаны красным на рисунке) подключаются только к двум внешним трубкам, а негативные импульсы (показаны голубым на схеме) подключаются к всем шести внутренним трубкам, Непонятно зачем Стен нарисовал именно так, но как можно ожидать все шесть внешних трубок должны соединятся параллельно как и внутренние трубки.
Если генератор не имеет обмоток выведенных наружу корпуса, тогда необходимо вскрыть генератор, вытянуть внутренний регулятор и диоды также вытянуть три провода с концов обмотки статора. Если у вас генератор который имеет обмотку легкодоступную извне, тогда соединения статорной обмотки должны быть как указано здесь:

Такая же производительность может быть достигнута самой схемой показанной здесь:

Схема высшее была оценена работающей на 300% Фарадейевской максимальной дефективности, дальнейшие эксперименты показали что индуктивности использованные Стенном Майером играют очень сильную роль в поднятии дефективности еще выше. Дейв современен представил две индуктивности, каждая с 100 витков 22- SWG (21 AWG) эмалированного медного провода на 9мм (3/8 дюйма) диаметра ферритовом стержне длиной 25 мм (1 дюйм). Усовершенствованная схема сейчас:

Работа цепи:
Каждая NE555 микросхема таймер вставлена в переменную цепь которая имеет обе изменяемые скорости импульсов („частота”) и изменяемую скважность которая не влияет на частоту. Эти переменные цепи также имеют три частотных диапазона которые можно выбрать поворотным переключателем. Переменные резисторы имеет 100 Ом резистор включенный последовательно для того чтоб суммарное сопротивление не опустилось ниже 100 Ом. Каждая переменная цепь имеет развязку через 100 микрофарад конденсатор и 100 ом резистор. Это обеспечивает уменьшение любых пульсаций принесённых с питанием от батарея созданных соседним контуром.
Первая NE555 цепь имеет достаточно большие конденсаторы которые дают ей в сравнении медленные импульсы, как указано форму на схеме высшее. Выход с первой цепи на контакте 3 может быть включен для посылки сигнала на контакт 4 второй NE555 цепи таймера. Это обеспечивает вставку пауз в более высокие частоты второй цепи методом посылки сигнала включить/выключить генерацию импульсов более высокой частоты для создания сигнала показанного на схеме под электродами. Переключатель на контакте 3 первой цепи NE555 позволяет выключить вставку пауз, что приведёт к постоянной генерации прямоугольных сигналов с регулируемой частотой и скважностью.
Выходной вольтаж с контакта 3 второй NE555 цепи уменьшен через делитель 220 Ом / 820 Ом. Транзистор работает как усилитель, способный пропустить несколько ампер на электроды. Вставка Диода 1N4007 для защиты моста транзистора может быть решена поздней при введении обмотки («Дроселя») или трансформатора на выходе MOSFET, поскольку внезапное выключение тока через эти элементы может «уплыть» намного ниже 0 вольтовой линии и повредить MOSFETЮ но диод 1N4007 включается и предотвращает такое происшествие останавливая напряжение на уровне -0.7 вольт если «уплывание» идёт к негативному вольтажу.
BUZ350 MOSFET может пропускать 22 ампера - он будет спокойно работать в этой задаче. Однако стоит прикрутить его на алюминиевую пластину которая будет работать как радиатор для охлаждения. Ток себя ведёт очень интересно. Только с одной ячейкой в работе ток потребления около 1-го ампера. При добавлении второй ячейки ток увеличивается меньше чем на 0.5 ампера. Когда добавляем третью ячейку общий ток составляет 2 ампера. При четвёртой и пятой ячейке ток возрастает всего на 100 миллиампер на каждую при шестой ячейке ампераж практически не увеличивается. Предположение что эффективность может быть поднята ещо высшее при добавлении большого числа трубок а также поскольку гас производится между в середине трубок и внешние ячейки соединены электрически, скорей всего их можно сложить вместе.
Поскольку ампераж не очень высок, не помешало бы установить предохранитель между питанием и цепью для защиты от случайного короткого замыкания. Если устройство как это будет установлено в автотранспорт, тогда необходимо питание организовать таким образом чтоб устройство выключалось при выключении двигателя. Пропускание питания через ключ зажигания – хорошее решение. Также НЕОБХОДИМО установить хотя б один «бульбулятор» между Электролизером и двигателем, для защиты если газ будет зажжен в случае сбоя двигателя. Также хорошая идея в «бульбуляторе» сделать легко срываемую крышку что б в случае взрыва у «бульбулятора» просто сорвало крышку для ограничения зоны взрыва.


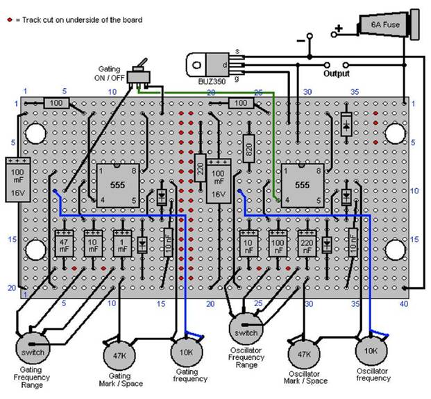
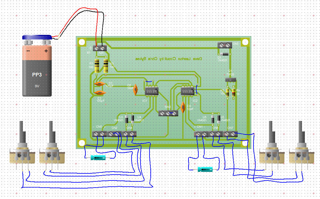
Возможное размещение компонентов показано здесь:

Нижняя часть платы указана здесь:

Ещё вариант платы:



|
Component |
Quantity |
Description |
Comment |
|
100 ohm resistors 0.25 watt |
2 |
Bands: Brown, Black, Brown |
|
|
220 ohm resistor 0.25 watt |
1 |
Bands: Red, Red, Brown |
|
|
820 ohm resistor 0.25 watt |
1 |
Bands: Gray, Red, Brown |
|
|
100 mF 16V capacitor |
2 |
Electrolytic |
|
|
47mF 16V capacitor |
1 |
Electrolytic |
|
|
10 mF 16V capacitor |
1 |
Electrolytic |
|
|
1 mF 16 V capacitor |
1 |
Electrolytic |
|
|
220 nF capacitor (0.22 mF) |
1 |
Ceramic or polyester |
|
|
100 nF capacitor (0.1 mF) |
1 |
Ceramic or polyester |
|
|
10 nF capacitor (0.01 mF) |
3 |
Ceramic or polyester |
|
|
1N4148 diodes |
4 |
|
|
|
1N4007 diode |
1 |
|
FET protection |
|
NE555 timer chip |
2 |
|
|
|
BUZ350 MOSFET |
1 |
Or any 200V 20A n-channel MOSFET |
|
|
47K variable resistors |
2 |
Standard carbon track |
Could be screw track |
|
10K variable resistors |
2 |
Standard carbon track |
Could be screw track |
|
4-pole, 3-way switches |
2 |
Wafer type |
Frequency range |
|
1-pole changeover switch |
1 |
Toggle type, possibly sub-miniature |
Any style will do |
|
1-pole 1-throw switch |
1 |
Toggle type rated at 10 amps |
Overall ON / OFF switch |
|
Fuse holder |
1 |
Enclosed type or a 6A circuit breaker |
Short-circuit protection |
|
Veroboard |
1 |
20 strips, 40 holes, 0.1 inch matrix |
Parallel copper strips |
|
8-pin DIL IC sockets |
2 |
Black plastic, high or low profile |
Protects the 555 ICs |
|
Wire terminals |
4 |
Ideally two red and two black |
Power lead connectors |
|
Plastic box |
1 |
Injection moulded with screw-down lid |
|
|
Mounting nuts, bolts and pillars |
8 |
Hardware for 8 insulated pillar mounts |
For board and heatsink |
|
Aluminium sheet |
1 |
About 4 inch x 2 inch |
MOSFET heatsink |
|
Rubber or plastic feet |
4 |
Any small adhesive feet |
Underside of case |
|
Knobs for variable resistors etc. |
6 |
1/4 inch shaft, large diameter |
Marked skirt variety |
|
Ammeter |
1 |
Optional item, 0 to 5A or similar |
|
|
Ferrite rod 1 -inch long |
2 |
For construction of the inductors |
|
|
22 SWG (21 AWG) wire |
1 reel |
Enamelled copper wire, 2 oz. reel |
|
|
Sundry connecting wire |
4 m |
Various sizes |
|
Как упоминалось раньше, АБСОЛЮТНО необходимо сделать все предостережения для исключения взрыва. Гремучий газ производимый электролизером воды состоит из смешанного водорода и кислорода в идеальной пропорции для образования воды. Если газ зажечь то фронт его пламени движется со скоростью в 1000 раз быстрей чем пламя от паров бензина, стандартные устройства подавления обратного запала просто наработают. Лучшая защитное устройство «бульбулятор» это простой контейнер в котором газ проходит через промежуток воды
Хорошая идея использовать переключатель (срабатывающий от давления) который отключит электрическую часть если давление поднимется более 5ппси как показано ниже:

Если собираетесь использовать электролизер для двигателя внутреннего згорания, тогда надо подстроить периодичность искры. И если двигатель очень маленький и имеет плохую искру, тогда вам придётся разбираться и с этим. Эти Детали описаны в документе "D9.pdf" который состоит из нескольких документов.
Дейв, который построил данную репликацию, предлагает разные усовершенствования. Во-первых, Стен Майер использовал большое количество трубок большой длины. Оба этих фактора должны увеличить производительность. Во-вторых, внимательное изучение видео демонстрации Стена Майера показало что внешние трубки которые он использовал имели прямоугольные вырезы наверху трубок.

Некоторые органные трубы точно подстраиваются вырезами как эти на верху трубок, для поднятия их высоты тона которая есть их частотой вибрации. Как они тоньше, внутренние трубки в ячейке Стена Майера их резонанс на высшей частоте чем на больших трубках. Поэтому правдоподобно что вырезы сделанные Стенном используются для увеличения резонансной частоты больших трубок, для совпадения резонансных частот внутренней и внешней трубок. Если вы это хотите сделать тогда подвесьте трубку на верёвке и ударьте по ней – она произведёт звук на резонансной частоте. Вырезая прямоугольную дырку в трубке и сравнивая звук внутренней и внешней трубок сможете достичь их резонанса на одной частоте. Это достаточно сделать с одной парой трубок потом во всех внешних трубках вырежьте такую же прорезь и они все будут в резонансе. Он сказал что Стен ездил на его Фольксвагене в течении 4-х лет, используя только газ из четырёх таких установок.
Очень важная часть при постройке ячейки это «кондиционирование» электродных трубок, используя воду из под крана
Не используйте никакого сопротивления на негативной стороне питания когда «кондиционируете» трубки
Начните с 0,5 Ампер с включением на 25 минут и выключением на 30 минут.
Потом 1,0 Ампер на 20-ть минут и выключите на 30 минут.
Потом 1.5 Ампер на 15 минут и выключите на 20 минут.
Потом 2.0 Ампер на 10 минут и выключите на 20 минут.
Перейдите на 2.5 Ампер на 5-ть минут и выключите на 15 минут.
Перейдите на 3 Ампера на 120 – 150 секунд. Вам надо проверить греется ли ячейка.. Если да то вам нужно уменьшить время.
После семи шагов, оставьте ячейку стоять хотя б на час перед тем как начнёте снова
Вы увидите очень слабое выделение газа в начальных этапах «кондиционирования», но много коричневою грязи будет выделятся. Первоначально, смените воду после каждого цикла, концы трубок должны быть очищены, используйте щётку, но нетрогайте электроды руками! Если коричневая грязь останется в воде на следующем цикле, тогда вода будет греется, а вам надо этого избежать.
Через некоторое время, произойдет уменьшение выделения коричневой грязи, в какой-то точке трубки вообще перестанут создавать коричневую грязь. Вы должны теперь получать очень хорошее выделение. Специальное покрытие образуется на электродах. Никогда нетрогайте трубки руками после образования покрытия!
Важно: Делайте «кондиционирования» в хорошо проветриваемом месте, или альтернативно, выпускайте газ на улицу. В течении этого процесса ячейка остаётся работать довольно длительное время, и хоть выделение у вас слабое оно может накопится у вас в помещении и привести к фатальным последствиям.


Дальнейшее Развитие
Когда производите гремучий газ из воды – невозможно превысить Фарадея максимум только разве дополнительная энергия будет подаваться с окружающей среды. Так как эта ячейка становится Холодной и имеет сильное выделение газа, очень явно видно, что она получает дополнительную энергию.
Эта идея подтверждена фактами, что один из ключевых методов получения дополнительной энергии это производить серию очень остро (быстро) поднимающихся и опускающихся электрических импульсов
Дополнительная энергия будучи достигнута иногда называется «холодным» Электричеством, которая имеет совсем другие характеристики чем обычная электрика. Когда в нормальной электрике потери создают локальный нагрев, «холодная» электрика имеет противоположный эффект, и когда в нормальной электрике имеют место потери, дополнительный приток полезной „холодной” электрики поступает в цеп извне. Этот поток создаёт снижение температуры, вместо повышения. Вот почему называется «холодной электрикой»
Это замечательное возникновение имеет самый необычный эффект фактического уменьшения количества энергии нужной для цепи. Если выходящая нагрузка повышается, То повышается нагрузка созданная цепью создающая дополнительный приплыв энергии с окружающей среды, помогающая работать дополнительной нагрузке. Это видится очень странным, но «холодное» электричество работает совсем по-другому чем нам известное обычное электричество и имеет свои нам неизвестные правила которые противоположны которые мы используем.
Для дальнейшей проверки его ячейки, Дейв подсоединил дополнительную нагрузку на электроды своей ячейки. Поскольку Индуктивность подсоединена, то с каждой стороны ячейки получаются резкие сильные скачки вольтажа. Дейв подключил два больших конденсатора (83000 микрофарад, 50 вольт) через ячейку. Нагрузка была где-то 10 Ватная лампочка, которая светила ярко и интенсивно, ток в цепи опускался (оказалось, что поднимется) в виду дополнительной нагрузки. Выделение газа не изменилось. Схема:

