Система 4-х батарей Тесла (подробное описание принципа действия)
Система 4-х батарей Бедини
Система 3-х батарей Бедини
Система 1-ой батареи Рона Кол (генератор скалярной волны)
В школе учеников учат тому, что если лампочку подключить к батарее, ток течет по батарее, через лампочку, и снова в батарею. Этот ток заставляет лампочку светиться, и, через некоторое время, батарея разряжается и не в состоянии более зажечь лампочку. Это абсолютно правильно.
Тем не менее, подобное учение дает неверное представление. Оно подразумевает, что "работа", выполняемая в лампочке, расходует электричество из батареи, и что батарея некоторым образом имеет "запас" электричества, подобно песку в песочных часах, который, высыпавшись, будет не в силах зажечь лампочку. Любопытно, те же самые учителя при этом демонстрируют правильную диаграмму электрической цепи, нечто наподобие этого:

Обратите внимание, ток силой 1 Ампер, вытекающий из лампочки, точно такой же, как и ток силой 1 Ампер, втекающий в нее. Из лампы вытекает такое же количество тока, что и втекает в нее. Следовательно, какое количество тока "расходуется" на выполнение работы в лампочке? Ответ: никакое. Энергия никогда не исчезает, худшее, что с ней может случиться - это преобразование из одного вида в другой.
Почему же тогда батарея не может поддерживать свечение лампочки вечно? Ответ находится в особенности работы батареи. Если ток течет в одном направлении, батарея заряжается, если в другом - разряжается:

Разряд батареи не имеет ничего общего с течением тока через лампочку, батарея разрядится не менее успешно, если лампочку исключить из электрической цепи. Полезная "работа" по созданию света благодаря течению тока через батарейку не "расходует" никакого тока, и, что более важно, не "расходует" никакой энергии. Энергию нельзя "расходовать" - ее можно преобразовывать из одной формы в другую. Это трудно понять, поскольку нас приучили думать, что мы должны постоянно покупать энергию у генерирующих компаний чтобы питать электроприборы. Предположение, что мы как бы покупаем энергию, которая в дальнейшем "расходуется" электроприборами, и мы должны покупать снова и снова, чтобы приборы продолжали работать - ошибочно. Мы же принимаем его потому, что нас к этому приучили. На самом деле это не так.
Ток, протекающий через лампочку может быть направлен на заряд другой батареи. Т.е. один и тот же ток может одновременно вызывать свечение лампочки и заряжать вторую батарею:

На этом рисунке, цепь питается батареей 1, как и прежде, но при этом направлен на заряд второй батареи. Безусловно, первая батарея разряжается, как и прежде, но позитив в том, что вторая батарея постоянно заряжается. В конце мы меняем батареи местами:

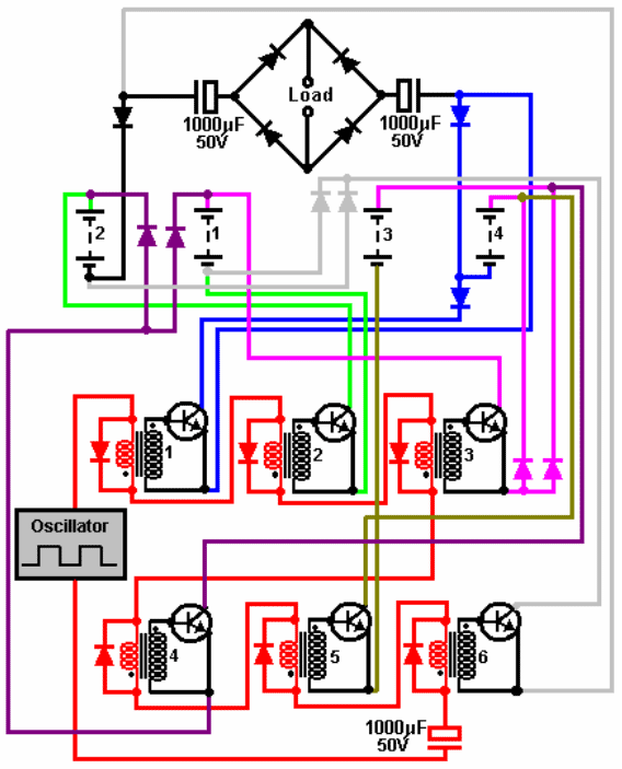
теперь, вновь заряженная батарея 2 поддерживает свечение лампочки и перезаряжает батарею 1. Кажется невозможным? Это не так. Никола Тесла демонстрировал подобную систему из 4-х батарей, в которой он применил 4 идентичные батареи в аналогичной схеме:

Благодаря использованию 12-Вольтовых батарей, показанных на рисунке, напряжение на лампочке = те же 12В, что и при использовании 1 батареи, как на первом рисунке, поскольку батареи 1 и 2 включены последовательно (напряжение удваивается в этом случае), в то время как батареи 3 и 4 включены параллельно (напряжение при этом не меняется, т.е. = 12В). Тесла в своей схеме менял местами включение батарей 1-2 с 3-4. В то же время он предпочел делать это несколько иначе, меняя способ подключения (параллель / последовательно) несколько сотен раз в секунду.
Есть еще один важный фактор, участвующий в зарядных цепях, применимый к обычным кислотно-свинцовым батареям, имеющий непосредственное отношение к данному материалу. Процесс зарядки в подобной коммутируемой цепи происходит посредством электронов, бегущих по проводам-проводникам и в батарею. Основной ток внутри батареи осуществляется заряженными ионами в свинцовых пластинах батареи. Эти ионы в сотни тысяч раз "тяжелее" электронов. Что, в принципе, несущественно, как только ионы приходят в движение, но в начальную долю секунды, прежде чем ионы придут в движение, "входящие" электроны скапливаются как машины в пробке. Эта толпа электронов вызывает повышение напряжения на (негативном / противоположном) терминале батареи, намного выше номинального напряжения батареи, и таким образом, зарядка начинается с высоковольтного импульса большого тока, направленного в батарею.
Обычно это не заметно при использовании стандартного зарядного устройства, питаемого от сети, поскольку включение происходит лишь единожды за все время зарядки. В Тесла-свиче же, равно как и в схеме Бедини, это не так. В схеме используется разница в инерции электронов и ионов свинца, и используется многократно, с огромной выгодой. Техника данной схемы состоит в постоянном использовании очень коротких импульсов. Если импульсы достаточно короткие, напряжение и ток, текущий во вторую батарею намного превышают значения, очевидные при поверхностном взгляде на схему. Магия здесь ни при чем, это происходит благодаря известным особенностям материалов, используемых в схеме.
Незнакомому с подобными системами человеку схемы Бедини могут на первый взгляд показаться корявыми, собранными на скорую руку. Трудно себе представить нечто более далекое от истины, чем подобное суждение. Джон зачастую применяет механическую коммутацию, поскольку она обеспечивает резкое включение/выключение. Джон прекрасно разбирается в своей схематике и точно знает, что нужно делать.
Корпорация Electrodyne тестировала схему Тесла с 4-мя батареями на протяжении 3-х лет. Они обнаружили, что в конце тестирования батареи не показали признаков какого-либо чрезвычайного износа. Использовались обычные кислотно-свинцовые батареи. Система питала освещение, обогреватели, телевизоры, небольшие моторы, а также электромотор мощностью 30 л.с. Если батареи разряжались до низкого значения, а потом подключались с нагрузкой, (полная) перезарядка батарей происходила менее чем за 1 минуту. Оставленные без вмешательства, каждая из батарей приобретала заряд до 36 Вольт. Чтобы предотвратить перезаряд, была разработана контрольная схема. Применялись механические коммутаторы, и пришли к выводу, что при частоте коммутации менее 100 Гц схема неэфективна, а свыше 800 Гц может быть опасна.
При этом они не упоминают, почему считают более высокие частоты коммутации опасными. Если мы разберемся, что именно происходит (в схеме), возможно, мы получим ответ. Процесс заряда выглядит следующим образом:

В момент "А" выключатель замкнут, соединяя источник напряжения (батарею, заряженный конденсатор, прочее) с кислотно-свинцовой батареей. Электроны начинают бежать снаружи соединяющего провода. Будучи очень легкими, и не встречая значительного сопротивления, они движутся весьма быстро (внутри провода электроны перемещаются всего на несколько дюймов в час, поскольку движение сквозь проводник затруднено). Все идет хорошо до момента "В", когда электроны достигают свинцовых пластин внутри батареи. Здесь они сталкиваются с проблемой, поскольку течение тока по пластинам осуществляется ионами свинца. Последние отлично справляются со своей задачей, но им из-за большого веса требуется доля секунды чтобы прийти в движение. Эта доля секунды очень важна, поскольку именно она открывает дверь свободной энергии. В эту долю секунды, электроны скапливаются, поскольку продолжают прибывать по соединяющему проводу с огромной скоростью. Следовательно, в момент "С" их скапливается значительное количество.

Скопление большого количества электронов аналогично внезапному подключению источника значительно бόльшего напряжения, способного давать куда больший ток. Эта ситуация весьма непродолжительна, но имеет три очень важных следствия.
Во-первых, в момент "D" в батарею заходит ток, намного превышающий ожидаемое значение от источника.
Во-вторых, (начало псевдонаучной абракадабры) этот эффект изменяет состояние энергетического поля нулевой точки (пространственно-временной континуум), в котором находится электрическая цепь, заставляя бόльшую энергию из окружающего пространства вливаться в контур. Это в некотором роде подобно тому, как солнечный свет вызывает ток в солнечных панелях, с той разницей, что вместо видимого света, поток энергии для нас невидим (конец псевдонаучной абракадабры).
В-третьих, избыточная энергия попадает в батарею, заряжая ее сильнее, чем можно было бы ожидать, и в то же время, часть избыточной энергии течет в нагрузку, выполняя при этом полезную работу. Под нагрузкой мы понимаем лампу, мотор, инвертер, насос, дрель, что угодно.
Итак, избыточная энергия собирается из окружающей среды и используется для выполнения полезной работы и одновременного заряда батарей. Очевидно, нарушается известный афоризм, что нельзя одновременно "и рыбку съесть, и ...", поскольку происходит именно это. Вместо того, чтобы разряжаться, питая нагрузку, батарея заряжается, питая нагрузку! Вот почему данная схема позволяет вращать мотор даже от разряженной батареи. Это становится возможным благодаря тому, что пластины батареи состоят из свинца, который создает "электронную пробку" (пробку из электронов), вынуждая окружающую среду заряжать батарею и одновременно питать нагрузку. Вот откуда "магический фокус" с питанием мотора от разряженной батареи. В принципе, чем более батарея разряжена, тем быстрее она заряжается, поскольку окружающая среда реагирует и предоставляет бόльшую энергию в разряженную батарею. окружающая среда является источником неограниченной мощности, доступной к использованию. Джон Бедини, являющийся несомненным специалистом в данной области, ставил эксперименты, в которых моторы вращались постоянно в течение трех и более (!) лет, при этом батареи совершенно не разряжались, несмотря на выполнение моторами полезной работы. Скажете, замечательная батарея? Нет, замечательная окружающая среда!
Для того, чтобы обеспечить необходимое скопление электронов, закрытие выключателя должно быть очень резким и эффективным. Для этих целей подходит тиристор, или "SCR", поскольку, включившись, он переключается резко и полностью. До сих пор звучит неплохо? Это лишь начало. Я предполагаю, что Тесла-свич из 4-х батарей основан на этом принципе, и работал в диапазоне частот 100 - 800 Гц.
Данную схему можно улучшить еще больше, резко отключая ток электронов от исходного источника напряжения, до того, как процесс скопления электронов завершится (ЭДС самоиндукции ? - прим.перев.), что вызывает внезапное (очень краткое) еще большее увеличение дополнительной мощности, повышающее напряжение еще больше, что, в свою очередь, позволяет увеличить отдачу полезной мощности в нагрузку и усоврить заряд батареи.
Еще большего эффекта можно добиться, если следующий импульс достигает батареи/нагрузки до того, как эффект от предыдущего импульса рассеивается. Предполагаю, что именно это сочли "опасным" во время экспериментов в корпорации Electrodyne на частотах, превышающих 800 Гц ("лавинный эффект" ? - прим. перев.). Я думаю, дело не в том, что батарея либо нагрузка "не готовы" принять избыточную энергию, а, скорее, в использовании компонентов, не рассчитанных на большие токи/напряжения. Они упоминают, что при дальнейшем повышении частоты, некоторые компоненты схемы выходили из строя, так как не были рассчитаны на работу с большими токами/напряжением (обратите внимание, использовавшиеся выходные конденсаторы рассчитаны были на 100 Вольт, что в восемь раз превышает номинальное напряжение батарей). Едва ли это можно назвать проблемой, учитывая, что у них 12-Вольтовые батареи при необходимости отлично могли выдерживать напряжение в 36В. В итоге они добавили схему ограничения по напряжению до удобного уровня.
Подведём итоги. Тесла-свич из 4-х батарей демонстрировал кажущееся невозможным благодаря:
Перехвату тока от нагрузки и направлению его на заряд второй батареи, вместо того чтобы дать ему рассеяться;
Использованию инерционности тяжелых ионов свинца с помощью коротких, резких импульсов (коммутирование);
Привлечению дополнительной энергии из окружающей среды для заряда батарей и одновременного питания нагрузки.
Главное, для работы схемы - это быстрое и качественное переключение, провода, рассчитанный на большой ток. Вот схема Теслы с 4 батареями:

В первой фазе 3 и 4 батареи заряжают 1 и 2 батарею и питают нагрузку. Во второй наоборот. Схема выглядит так:

Здесь, Тесла использовал четыре диода, чтобы упростить переключение и уменьшить переключателей. Рассмотрим работу схемы. Шаг первый:

Здесь, батареи 1 и 2 соединены параллельно, а батареи 3 и 4 последовательно. Шаг второй:

Простой способ сделать шесть быстродействующих переключателей на штоке двигателя:

Эти три ротора изолированы друг от друга с секторами к которыми подключены щетки контактов. При работе мотора происходит механическое переключение таким образом: когда верхние щетки коммутируют цепь, низкие щетки - размыкают цепь. Очень важно, чтобы ни в каком случае при вращении не были скоммутированы нижние и верхние щётки. Т.е. вначале разрыв, а потом коммутация контактов.
Чей-то опыт:
Реальная тестированная в течении 3 лет схема (представлена выше) (переключатели были механические). Заметьте каким образом включены аккумуляторы, не только напряжение в одной ветви больше, но и емкость (аккумуляторов) должна быть учтена. В замкнутом накоротко состоянии без нагрузки схема заряжает аккумуляторы аж до 36 вольт без признаков "болезни" банок. При нагрузке падает до 12 вольт и держит это значение.
Вопрос в том сколько дельта свободной энергии можно использовать - только практика - постепенно наращивая нагрузку и проверяя при каких значениях аккумуляторы не будут разряжаться.
Для справки частоты в схеме примерно от 300 до 800 Гц. Полярные конденсаторы включены правильно. Рассмотри соединения акк и конденсаторов, как емкостей и все станет на свои места.
Все 4 аккумулятора целые новые заряженные. При данном варианте соединения "в противо эдс" куда пойдет грубо говоря "лишняя емкость" одной из цепей как не в полярные кондеры, при этом один из них в каждом такте будет выполнять роль диода. В чем принципиальная разница постоянного соединения нагрузки "в противо эдс" и импульсной, получаемой прерывателем? В том, что электроны не успевают добегать от точки А до В, и ток в линии с нагрузкой имеет емкостной характер. Чего мы там знаем про него? Электронов нет - работы нет. А не тут то было. Если мы "долбим" емкостью туда-сюда по линии чего там в ней возникает
Меня интересовала прежде всего конкретно конструкция, которую я понял и выполнил. Как и многие не поверил, но нашел в себе силы спаять и проверить. Не нужно даже покупать 55Ач аккумуляторы, я использовал 4Ач от ИБП, конечно в этом случае разряда фото которого проскальзывало в этой ветке на таких не получишь, но вполне реально закрутить вентилятор (12в) месяца на три.
Потом отключив ибо и так ясно, что работает, проверив заряд аккумуляторов с помощью спец. тестера показывающего емкость.
Организуется разряд двух последовательно соединенных аккумуляторов НА два соединенные параллельно. Затем те аккум. которые соединили параллельно соединяем последовательно, а другие наоборот.
Делаем это с частотой приблизительно 500-1000 герц. Получаем переменный ЕМКОСТНОЙ ток по одному незаземленному проводу.
В качестве нагрузки используем индуктивность.
Уже при данной частоте при условии присутствия противоЭДС параллельно включенных аккумуляторов, ток проводимости возникнуть не может. Но "бегущая волна" (плохо выразился но как умею) отражаясь от конца линии и возвращаясь обратно вызывает движение свободных (в смысле электронного газа металла из которого состоит провод, в данном случае медь) электронов в проводнике. Аккумуляторы имеют равный вольтаж и емкость.
Аккумуляторы не разряжаются потому, что мы используем их именно как емкости, не замыкая цепи плюс минус." Но таково лишь мое понимание процесса
Насколько я помню включение полярных конденсаторов в качестве диодов называется электролитическим выпрямителем. Применимость данных схем ограничена частотой с которой могут работать тот или иной конкретный вид кондеров по документации для них. Проще говоря перед покупкой кондеров стоит поинтересоваться могут ли они работать с указанной частотой заряда/разряда.
Как я уже говорил пытаясь разрядить последовательно вкл аккумуляторы на вкл. в обратной полярности аккумулятор, при том что все три полностью заряжены, не совсем понятно почему лампочка все таки загорается (и горит длительное время при этом). Ставя вместо лампочки два встречно подключенных (минус-минус) полярных конденсатора и индуктивную нагрузку между ними имеем следующую картину. Такт I - эдс левой ветки больше эдс правой - заряжается кондер подключенный к аккумулятору (правый) с обратной полярностью, другой просто не препятсвует этому процессу. Такт II - эдс правой ветки больше эдс левой - заряжается кондер поключенный к аккумулятору (левый) с обр. полярностью, другой не просто не препятсвует, но и отдает заряд. За неимением лучшего названия назовем их "буферной" емкостью. И так далее. А возникновение тока в индуктивной нагрузке в этом процессе, как я уже сказал каждый трактует по своему. Вероятно резонансный режим работы (длина намотки индуктивности = 1/4 волны исп. нами частоты) даст еще более мощный выхлоп.
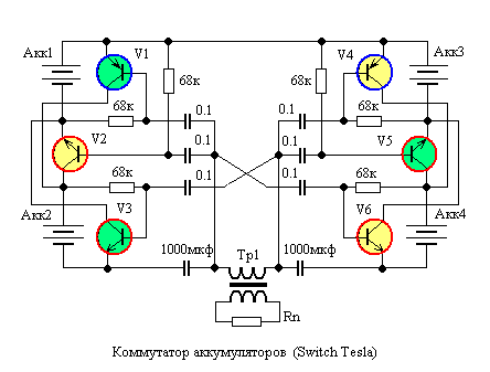
Механическое переключения можно заменить электронными ключами:

Соединим м получим:

Каждый из трех механических выключателей заменен транзистором - один тип P-N-P и два типа N-P-N-структуры. Они должно быть рассчитаны на 30 Ампер. Можно использовать комбинацию транзисторов (2N3055 / 2N2222A). Ток на базу транзистора поступает через ограничивающий резистор, питаемый от соответствующей батареи 12 B. Переключение осуществляется через opto-изоляторы???. Три opto-изолятора??? включаются одновременно от одновибратора???, а другие три opto-изолятора??? при этом отключены.

Предложенная выше схема реализована на самых простых и доступными компонентах. Но необходима ещё схема контроля заряда аккумуляторов, чтоб не перезаряжать их, чтоб они не взорвались или не вышли из строя.
Схема для контроля напряжения, и когда оно достигает 14 - 15 Вольт отключать подзарядку и включать, когда оно опускается до 12.5 B или около того. Данная схема способна в течении минуты полностью зарядить севшую батарею!
Соединяющиеся провода и диоды должны быть рассчитаны на 30-50 амепер. Аккумуляторы у Теслы свинцово-кислотные, но Джон Бедини успешно использовал никель-кадмиевые.
Для подключения нагрузки (клеммы "Load") можно использовать конвертер 12/220 Вольт для питания телевизора и т.д.
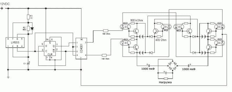
Было несколько различных версий схемы Теслы. Один из них разработанный Джоном Бедини:

Здесь, шесть транзисторов 2N3055 (60V, 15A) приведены в действие через шесть трансформаторов, которые соединены последовательно с генератором через большой конденсатор (красным на схеме). Когда волна положительна, на верхних трёх трансформаторах (номер 1, 2, 3) на обмотке максимуму приблизительно 0.7 B - падение напряжения на диоде, т.е. таким образом они "отключены". Другие три трансформатора (номер 4, 5, 6), "включены". Диоды шунтирующие обмотки: 1N4148 (100V, 300 мА?). Другие в схеме: 1N1183 (50V, 40A).
Первичка трансформатора 8 ом, вторичка 1 кОм. Трансформация 1 к 125. Опасение, что при 0.7 B на "выключенных" трансформаторах во вторичке будет 87.5 B. И лучше использовать две раздельные цепи управления трансформаторами.

Это конвертер Рона Брандта, в общих чертах, что я (Бедини) получил от него в конце
1983 года. Ron имел его в автомобиле, которым управлял и в городе, и на трассе
со скоростью около 60 миль/час. Тесла мог использовать аналогичный тип конвертера.


